2  Multi species population dynamics in discrete time

In this chapter we generalise the previous approach by considering the population dynamics of two interacting populations.

2.1 A general model of two interacting species in discrete time

Let \(N_t\) and \(P_t\) represent population densities at time \(t\) where \(t\) is a discrete variable.

We consider governing equations of the form \[ \begin{aligned} N_{t+1}=f(N_t,P_t), \nonumber \\ P_{t+1}=g(N_t,P_t). \end{aligned} \tag{2.1}\] where the population dynamics of the species are coupled to one another via the functions \(f\) and \(g\).

The precise form for \(f\) and \(g\) will be defined by the biological system under study. Typical interpopulation interactions that are studied are: predator prey models, competition and cooperation.

2.2 General techniques for analysing coupled first order difference equations

2.2.1 Fixed points

The fixed points of Equation 2.3 \((N^*,P^*)\) satisfy \[ \begin{aligned} N^*=g(N^*,P^*) \nonumber \\ P^*=f(N^*,P^*). \end{aligned} \]

2.2.2 Linear stability analysis

To consider linear stability of a steady state we consider the change of variable \[ \begin{aligned} N_t&=N^*+\hat{N}_{t}, \nonumber\\ P_t&=P^*+\hat{P}_{t}. \nonumber \end{aligned} \] After substitution in Equation 2.3 and making Taylor expansions about \((N^*,P^*)\) we obtain at leading order

\[ \left(\begin{array}{c} \hat{N}_{t+1} \\ \hat{P}_{t+1}\end{array}\right) = \left(\begin{array}{rr} \frac{\partial f}{\partial N}&\frac{\partial f}{\partial P} \\ \frac{\partial g}{\partial N }&\frac{\partial g}{\partial P} \end{array}\right)_{(N^*,P^*)} \left(\begin{array}{c} \hat{N}_{t} \\ \hat{P}_{t}\end{array}\right). \tag{2.2}\]

Note the appearance of the Jacobian matrix \[ A= \left(\begin{array}{rr} \frac{\partial f}{\partial N}&\frac{\partial f}{\partial P} \\ \frac{\partial g}{\partial N }&\frac{\partial g}{\partial P} \end{array}\right)_{(N^*,P^*)} \left(\begin{array}{c} \hat{N}_{t} \\ \hat{P}_{t}\end{array}\right). \]

2.2.3 Solving the linearised problem

Defining \[ \mathbf{w}_t=\left(\begin{array}{c}\hat{N}_{t} \\ \hat{P}_{t}\end{array}\right), \]

\[ \mathbf{w}_{t+1}=A\mathbf{w}_{t} \] By solving this linear system we can investigate whether small perturbation about the fixed point grow or decay in magnitude as time evolves and hence determine the linear stability of the fixed point.

The solution of Equation 2.2 takes the form \[ \mathbf{w}_t=\sum_{i=1}^2 C_i \lambda_i^t\mathbf{c}_i, \] where the \(C_i\)’s are constants determined by initial conditions and the \(\lambda_i\)’s and \(\mathbf{c}_i\)’s are the eigenvalues and eigenvectors of A, respectively. From this form we can see that if the magnitude of all eigenvalues is less than one, i.e. \[ |\lambda_i|<1, \ \ \ \ \ \forall i, \] the fixed point is linearly stable. If at least one of the eigenvalues has \(|\lambda_i|>1\) then the fixed point is unstable to linear perturbations.

2.2.4 Jury conditions

In many cases it is not very useful to explicitly compute the eigenvalues of the Jacobian matrix. In such cases we can employ the Jury conditions in order to determine when a fixed point is linearly stable.

Recall that for a two dimensional matrix, the eigenvalues satisfy the quadratic characteristic equation

\[ \lambda^2- trA \lambda + detA=0. \]

The stability of the fixed is guaranteed if \(|\lambda _i|<1\) \(\forall i\).

Consider the characteristic equation \[ P(\lambda)=\lambda^2 + a \lambda +b=0, \] where \(a,b \in \Re\). Note that \(a=-tr{A}\) and \(b=\det{A}\).

The Jury conditions state that \(|\lambda_i |<1 \forall \ \ i\) if, and only if, * \(b<1\), * \(1+a+b>0\), * *\(1-a+b>0\). See Figure 2.1 for schematic diagram.

Figure 2.1: Jury conditions

2.2.5 Proof of the Jury conditions

The roots of \(P(\lambda)\) are \[ \lambda_{1,2}=\frac{-a \pm \sqrt{a^2-4b}}{2}. \]

2.2.6 Complex roots

Suppose \(a^2-4b< 0\). The roots are complex. Since \(b\) is equal to the product of the roots, we find that

\[ b=\lambda_1\lambda_2 = |\lambda_1|^2 = |\lambda_2^2|. \] Hence \(\lambda_i<1\) \(\forall \ \ i\) if and only if \(b<1\).

For the other conditions we introduce the identity: \[ a^2-4b=(|a|-2)^2 - 4(1+b-|a|). \] Therefore, when \(a^2-4b<0\), the inequality requires \[ (|a|-2)^2 - 4(1+b-|a|)<0. \] This can only occur if \[ 1+b-|a| >0 \implies 1+b-a>0 \ \ \textrm{and} \ \ 1+b+a>0. \]

2.2.7 Real roots

Suppose \(a^2-4b\geq 0\)

The largest magnitude of the roots is \[ R=\max\{|\lambda_1|,|\lambda_2|\} = \frac{|a| + \sqrt{a^2-4b}}{2}. \] This is an increasing function of \(|a|\).

\(R=1\) \[ \implies \frac{|a| + \sqrt{a^2-4b}}{2}=1 \implies |a|-2=-\sqrt{|a|^2-4b} \implies |a|^2-4|a|+4=|a|^2-4b \implies |a|=b+1. \] Hence \(0\leq R < 1\) if and only if \(0\leq |a|<1+b\). Also, since \(|\lambda_i|<1 \forall i\) implies that \(|\lambda_1\lambda_2|<1\), it follows that \(|b|<1\) must hold.

2.3 Host Parasitoid infection

Parasitoids are creatures that have a free living and parasitic stage. The free-living adult lays eggs in a host that later hatch and develop after eating the host. The discrete stages of the parasitoids life cycle and the dependence on its reproduction on the availability of host suggest a discrete time, multi species models. Let \(N_{t}\) and \(P_t\) represent the number of hosts and parasitoids at time \(t\), respectively. Let \(R_0\) represent the reproductive ratio of host in the absence of parasites and \(C\) the average number of viable eggs laid by each parasite on a host.

2.3.1 Model equations

We consider equations of the form \[ \begin{aligned} N_{t+1}&=R_0N_t f(N_t,P_t), \nonumber \\ P_{t+1}&=CN_t (1- f(N_t,P_t)). \nonumber \end{aligned} \tag{2.3}\]

The justification for this form is that at a given time \(t\) there are \(N_t\) hosts. A total of \(N_t f(N_t,P_t)\) escape the parasite and are able to reproduce whilst a total of \(N_t(1-f(N_t,P_t))\) do not escape the parasite and lead to parasitic reproduction at the next time step.

Choosing \[ f(N_t,P_t)=e^{-aP_t}, \] yields the Nicholson Bailey model \[ \begin{aligned} N_{t+1}=R_0N_t e^{-aP_t}, \nonumber \\ P_{t+1}=CN_t (1- e^{-aP_t}). \end{aligned} \tag{2.4}\]

2.3.2 Numerical solution

Code
import numpy as np
import matplotlib.pyplot as plt
# This code solve the Nicholson Bailry model

# Discretise time
T=100
t = np.arange(0, T, 1)

# Define parameters
R_0=1.5
C=3.7
a=1.7

# Define initial data
N_0=[1.5, 0.1]

# Define rhs of NIch Bailey model
def rhsNicholsonBailey(x,par):
  N=x[0]
  P=x[1]

  R_0=par[0]
  C=par[1]
  a=par[2]

  # Generate empty vector
  g=np.zeros_like(x,dtype=float)

  # Encode rhs of N Bailry model
  f=np.exp(-a*P)
  g[0]=R_0*N*f
  g[1]=C*N*(1-f)
 
  return g

# Gen solver for solving Two pop Model
def SolveTwoPopDiff(t,rhs,N_0,par):
  # Define solution vectors
  N = np.zeros_like(t,dtype=float)
  P=  np.zeros_like(t,dtype=float) 
  # Make 0th entry the initial data
  N[0]=N_0[0]
  P[0]=N_0[1]

  # Loop over time
  for i in t:
    if i>0:

      rhs_eval=rhs([N[i-1],P[i-1]],par)
      N[i]=rhs_eval[0]
      P[i]=rhs_eval[1] 

  return N,P

# Solve Nicholson Bailey model
N,P=SolveTwoPopDiff(t,rhsNicholsonBailey,N_0,[R_0,C,a])

# Plot results
fig, ax = plt.subplots(1,2)
ax[0].plot(t, N)
ax[0].set_xlabel('$t$')
ax[0].set_ylabel('$N_t$')
ax[0].set_ylim([0,100])

ax[1].plot(t, P)
ax[1].set_xlabel('$t$')
ax[1].set_ylabel('$P_t$')
plt.tight_layout()
plt.show()
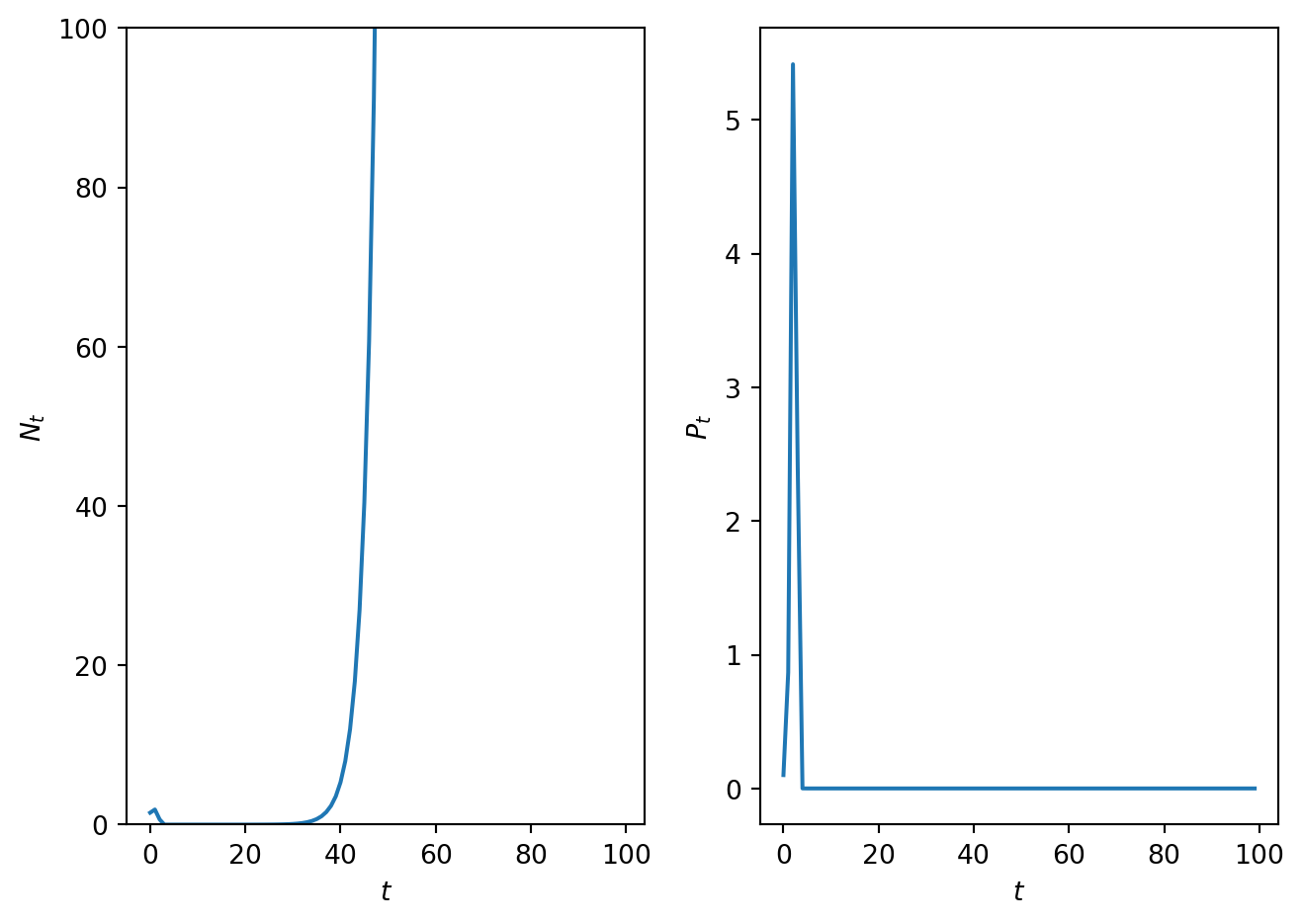
Figure 2.2: A plot of the Nicholson Bailey model solution.
#| '!! shinylive warning !!': |
#|   shinylive does not work in self-contained HTML documents.
#|   Please set `embed-resources: false` in your metadata.
#| standalone: true
#| components: [viewer]
#| viewerHeight: 750


from shiny import App, Inputs, Outputs, Session, render, ui
from shiny import reactive

import numpy as np
from pathlib import Path
import matplotlib.pyplot as plt
from scipy.integrate import odeint

app_ui = ui.page_fluid(
    ui.layout_sidebar(
        ui.sidebar(
    ui.input_slider(id="R_0",label="R_0",min=0.0,max=5.0,value=1.2,step=0.001), 
    ui.input_slider(id="a",label="a",min=0.0,max=5.0,value=1.2,step=0.001),    
     ui.input_slider(id="C",label="C",min=0.0,max=5.0,value=1.2,step=0.001),           
    ui.input_slider(id="N_0",label="N_0 (Initial condition)",min=0.0,max=4.0,value=0.5,step=0.01),
    ui.input_slider(id="P_0",label="P_0 (Initial condition)",min=0.0,max=4.0,value=0.5,step=0.01),
    ui.input_slider(id="T",label="Number of iterations",min=0.0,max=60.0,value=20.0,step=1.0),
    
       
        ),

        ui.output_plot("plot"),
    ),
)

def server(input, output, session):
    
    @render.plot
    def plot():
        fig, ax = plt.subplots()
        #ax.set_ylim([-2, 2])
        # Filter fata
        
        
        R_0=float(input.R_0())
        a=float(input.a())
        C=float(input.C())
        T=int(input.T())
        N_0=float(input.N_0())
        P_0=float(input.P_0())

        par=[R_0,a,C]
        init_cond=[N_0,P_0]

        def nicholsonbaileyrhs(x,par):
          f=np.zeros_like(x,dtype=float)
          N=x[0]
          P=x[1]

          R_0=par[0]
          a=par[1]
          C=par[2]

          f_nb=np.exp(-a*P)

          f[0]=R_0*N*f_nb
          f[1]=C*N*(1-f_nb)

          return f
        # Define rhs of logistic map 
     
        # this function computes the solutio to the difference equation. It also stores solution in format for cobweb plotting
        def SolveSingleDiffAndCobweb(t,rhs,init_cond,par):
          # Initialise solution vector
          N = np.zeros_like(t,dtype=float)
          P = np.zeros_like(t,dtype=float)

          N[0]=init_cond[0]
          P[0]=init_cond[1]

          # loop over time and compute solution.
          for i in t:
            if i>0:
              sol=[N[i-1],P[i-1]]
              rhs_eval=rhs(sol,par)
              N[i]=rhs_eval[0]
              P[i]=rhs_eval[1]

 
          return N, P

        # Define discretised t domain
        t = np.arange(0, T, 1)
        # define initial conditions
        
        # Compute numerical solution of ODEs
        N,P = SolveSingleDiffAndCobweb(t,nicholsonbaileyrhs,init_cond,par)

        # Plot results
        
        ax.plot(t,N,t,P)
        ax.set_xlabel('$t$')
        ax.legend(['$N_t$','$P_t$'])
        #ax.set_ylim([0,max_sol])
        ax.set_title('Time series')
      

        plt.grid()

        plt.show()
    
app = App(app_ui, server)
Figure 2.3: An app to explore behaviour in the Nicholson Bailey model.

2.3.3 Fixed points

The fixed points satisfy \[ \begin{aligned} N^*=R_0N^*e^{-aP^*}, \nonumber \\ P^*=CN^* (1- e^{-aP^*}). \end{aligned} \]

The first equation yields \[ N^*=0. \]

Suppose \(N^*\neq 0\) \[ 1=R_0e^{-aP^*}. \]

Hence \[ P^*=\frac{1}{a}\ln R_0. \]

Consider the second equation. Suppose \(N^*=0\). We obtain \[ P^*=0. \] Hence one fixed point is \((0,0)\).

Suppose \(P^*=\frac{1}{a}\ln R_0\). \[ \frac{1}{a}\ln R_0 = CN^*(1-\frac{1}{R_0}). \] Hence \[ N^* = \frac{\frac{1}{a}\ln R_0 }{C(1-\frac{1}{R_0})} = \frac{R_0\ln R_0 }{aC(R_0-1)}. \] Hence the second fixed point is \[ \left(\frac{R_0\ln R_0 }{aC(R_0-1)},\frac{1}{a} \ln R_0 \right). \]

We can verify by substitution that \[ \left(\frac{R_0\ln R_0 }{aC(R_0-1)},\frac{1}{a} \ln R_0 \right). \] is a fixed point. We can then deduce a condition on the model parameters that must hold in order that the fixed point is biologically relevant.

To verify by substitution we substitute the proposed solution into the governing equations. Note that \[ e^{-aP^*}=\frac{1}{R_0}. \] In this case \[ \begin{aligned} \frac{R_0\ln R_0 }{aC(R_0-1)}=R_0 \frac{R_0\ln R_0 }{aC(R_0-1)}\frac{1}{R_0}, \nonumber \\ \frac{1}{a} \ln R_0=C\frac{R_0\ln R_0 }{aC(R_0-1)} (1-\frac{1}{R_0}). \end{aligned} \tag{2.5}\]

Cancellation shows that both equations hold. Hence the fixed point is a valid fixed point. To be biologically relevant we require that both components of the solution are real and positive. In this case this leads to the condition \(R_0>1\)}.

2.3.4 Linear stability

The Jacobian matrix is given by \[ A_{(N_t,P_t)}= \left(\begin{array}{cc} R_0e^{-aP_t}&-R_0aN_te^{-aP_t} \\ c(1-e^{-aP_t})&aCN_te^{-aP_t} \end{array}\right). \]

2.3.5 Linear stability of the trivial fixed point

Evaluating at (0,0) yields \[ A= \left(\begin{array}{cc} R_0 & 0 \\ 0 & 0 \end{array}\right). \] Hence the eigenvalues are \(R_0\) and 0. If \(0<R_0<1\) (0,0) is stable whilst if \(R_0>1\) (0,0) is unstable.

2.3.6 Linear stability of the nontrivial fixed point

We can show that the Jacobian matrix evaluated at the nontrivial fixed point can be written as \[ A= \left(\begin{array}{cc} 1&-\frac{R_0 \ln R_0}{c(R_0-1)} \\ c(1-\frac{1}{R_0})&\frac{\ln R_0}{R_0-1} \end{array}\right) . \] and deduce that the eigenvalues of A satisfy the characteristic polynomial \[ \lambda^2 - \lambda\left(1+\frac{\ln R_0}{R_0-1}\right)+ \frac{R_0\ln(R_0)}{R_0-1}=0. \]

2.3.7 Employing the Jury conditions

To proceed with linear stability analysis we employ the Jury conditions. Consider the polynomial \[ \lambda^2+a\lambda+b=0, \] In our case \[ a= - (1+\frac{\ln R_0}{R_0-1}) \] and \[ b=\frac{R_0\ln(R_0)}{R_0-1}. \]

The third Jury condition (\(b<1\)) implies that for linear stability \[ \ln R_0 < 1-\frac{1}{R_0}. \] To demonstrate that this inequality is not true for \(R_0>1\), let \(f_1=\ln R_0\) and \(f_2=1- 1/R_0\). When \(R_0=1\), \(f_1=f_2=0\). However, \[ f_1'=\frac{1}{R_0} \ \ \textrm{and} \ \ f_2'=\frac{1}{R_0^2}, \] implies \[ f_1'>f_2' \ \ \forall \ R_0>1. \] Hence \[ \ln R_0 > 1-\frac{1}{R_0}. \] Hence the fixed point is unstable if \(R_0>1\).

2.3.8 Symbolic calculations in Python

Below sympy is used to identify the fixed points. The Jacobian matrix is then computed and evaluated at the fixed points.

Code
import numpy as np
import sympy as sp


# Define variables and constants
R_0=sp.symbols("R_0",real=True,nonnegative=True)
a=sp.symbols("a",real=True,nonnegative=True)
C=sp.symbols("C",real=True,nonnegative=True)

N = sp.symbols("N",real=True,nonnegative=True)
P = sp.symbols("P",real=True,nonnegative=True)

# Define H
H_1=R_0*N*sp.exp(-a*P)
H_2=C*N*(1-sp.exp(-a*P))

# Solve the FP equation
fp=sp.solve([H_1-N,H_2-P],[N,P],dict=True)

print("The FPs are:")
print(fp[0])
print(fp[1])

# Compute the Jacobian
A=sp.Array( [[H_1.diff(N), H_1.diff(P)],[H_2.diff(N), H_2.diff(P)]])

print("The Jacobian of H is:")
print(sp.simplify(A))


# Evaluate derivative

print("The Jacobian evaluated at FP 0 is:")
sol0_N=fp[0][N]
sol0_P=fp[0][P]

A_eval_0=A.subs([(N,sol0_N),(P,sol0_P)])
print(A_eval_0)

print("The Jacobian evaluated at FP 1 is:")
sol1_N=fp[1][N]
sol1_P=fp[1][P]

A_eval_1=A.subs([(N,sol1_N),(P,sol1_P)])
print(A_eval_1)
The FPs are:
{N: 0, P: 0}
{N: R_0*log(R_0)/(C*a*(R_0 - 1)), P: log(R_0)/a}
The Jacobian of H is:
[[R_0*exp(-P*a), -N*R_0*a*exp(-P*a)], [C - C*exp(-P*a), C*N*a*exp(-P*a)]]
The Jacobian evaluated at FP 0 is:
[[R_0, 0], [0, 0]]
The Jacobian evaluated at FP 1 is:
[[1, -R_0*log(R_0)/(C*(R_0 - 1))], [C*(1 - 1/R_0), log(R_0)/(R_0 - 1)]]